2656118
旅游气象服务专报(2025年10月1日)
20
武汉市文化和旅游局
2025-10-01
38810
安全生产
无障碍
|
微信
|
微博
|
手机版
|
长者版
武汉市文化和旅游局
关键词
搜 索
首页
政府信息公开
互动交流
办事服务
文化旅游
专题专栏
数据开放
当前位置:
首页
>
专题专栏
>
最新专题
>
应急管理
>
安全生产
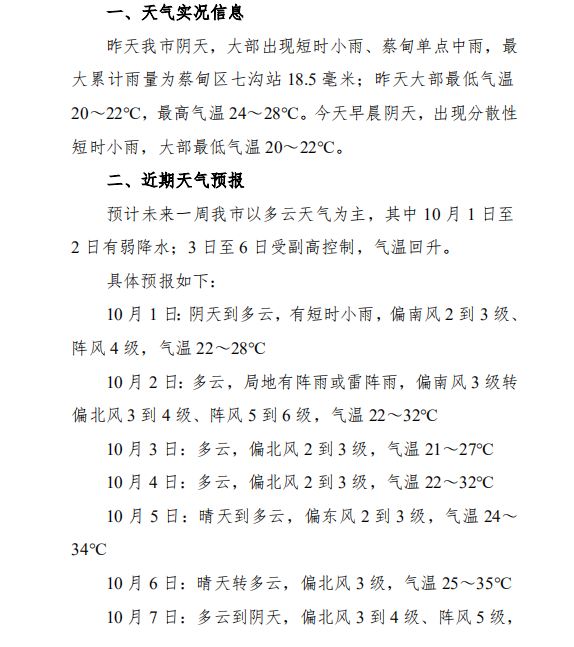
旅游气象服务专报(2025年10月1日)
时间: 2025-10-01 11:00
来源: 武汉市文化和旅游局
扫一扫在手机上查看当前页面
附件:
已阅
打印
关闭
相关文档
关联链接
×
您访问的链接即将离开“
”门户网站 是否继续?